From memory,not having programmer or file to hand, I think i settled on 90 or 95 as best fit. IIRC 100 was a bit too aggressive and i did have caster shake issue which were causing directional oscillations so backing it off from 100 made it just a little more pliable. But i've not really experimented much, will be easier when i can do it on the fly from my phone!Burgerman wrote:Do you do better with totally linear control, all 4 turn accelerations / decelerations settings set at 100? Or with less than 100 and losing the linear turn control?
Ignoring front drive. These need either a slow delayed steering setup or a user that is always trying to correct the issues manually to work at all. So they will never be good.
So even those with almost no hand dexterity, or those driving with a foor or an elbow prefer the very low delays and are using 90 or 95 or 100 as turn acceleration, turn deceleration settings.
Obviously its better for those of us that have normal hand and coordination etc.
So please tell me. Really. I would absolutely LOVE to know. Why every last powerchair has the stupid turn acceleration, turn deceleration, and even more inportant, the minimum turn acc and dec settings set to anything from 5 to a absolute max of 35 or 40??? Those types of setting make every single chair out there for decades, totally undrivable by any sane person. Yes you can suffer it, and get about And you can slow right down to be sure you dont hit door frames etc as much. But its completely frustrating, its really actually dangerous! Why?
* Ignoring front drive. These need either a slow delayed steering setup or a user that is always trying to correct the issues manually to work at all. So they will never be good.
So why? What gives?
steves1977uk wrote:Guess it's to suit the users who have jerky hands, although that would be a very low percentage of powerchair users.
7Gluk wrote:steves1977uk wrote:Guess it's to suit the users who have jerky hands, although that would be a very low percentage of powerchair users.
Definitely not for them. I have hyperkinesis, and turning delay only complicates the WC control. Another algorithm is needed for compensate of jerking hands.
And there are a lot of such people among cerebral palsy from birth.
steves1977uk wrote:I was born with severe athetoid cerebral palsy, so do suffer from unwanted movements in my arms and legs at times. But any delays in the controls makes it more difficult to steer a chair, which the people at WCS don't understand due to their lack of knowledge on powerchairs.
Oh and on the accelerator and brakes too!I think that BM's "one-size-fits-all" formula for hand / joystick positioning is problematic in view of the wide range of disabilities we are dealing with (I'm certain it works wonderfully for him!)
Burgerman wrote:I think that BM's "one-size-fits-all" formula for hand / joystick positioning is problematic in view of the wide range of disabilities we are dealing with (I'm certain it works wonderfully for him!)
I agree. Where I have issues is that the default setting should be accurate linear control. Instead of the exact opposite dangerous crap that every chair comes with. It should begin life steering normally in instant linear fashion just like your car. And be adjusted away from this to make it uncontrollable, sorry I mean to suit specific issues as needed.
Total agreement on the programming side of things - but programming and positioning the joystick are separate considerations - and I don't think there is a good 'starting point' for positioning other than looking for what fits a given user....
That said, I strongly suspect that fixing EITHER the programming OR the hand / joystick position would improve most users driving experience to some degree, though it is obviously best to do both...
Burgerman wrote:Total agreement on the programming side of things - but programming and positioning the joystick are separate considerations - and I don't think there is a good 'starting point' for positioning other than looking for what fits a given user....
True.That said, I strongly suspect that fixing EITHER the programming OR the hand / joystick position would improve most users driving experience to some degree, though it is obviously best to do both...
Well here I would disagree. I cant drive my own chairs that are crisp, linear, and accurate - at all, at least safely - without correct hand technique and that requires correct joystick position to allow this.

Hello everyone,
i am impressed with the help you guys are giving here!
in the last weeks i have been reading the different posts carefully and have acquired a cable and resistors. my vehicle is a Sterling Elite XS with which i unfortunately drive over my dog at full throttle before he comes to a stop. when he brakes everything is ok but he decelerates for at least a second before the brakes come on.
the second problem is the reverse gear, rolling quickly out of the way is simply impossible! on a straight track the best speed is 2mph...
now i would like to change this but i don't have the right software to do it. since you are helping everybody out of trouble i hope to expand my possibilities this way.
The brake is a thing that is applied ony AFTER you stop rolling. The rate of deceleration is controlled by the motors, subject to however it is programmed. There are no brakes as such. You need to increase deceleration to a higher value.
Again there are no gears. The motors simply rotate the opposite way. This is again determined by programming. You can increase the reverse acceleration, reverse deceleration, and reverse speed. Then you can reverse over your dog.
What software are you lookng for. As in, which is the manufacturer of your scooters controller?
woodygb wrote:Unbolt it and look under the mounting plate for the model etc.
7Gluk wrote:woodygb wrote:Unbolt it and look under the mounting plate for the model etc.
Thanks, i found itModel: Dynamic A-Series DA50-A41.
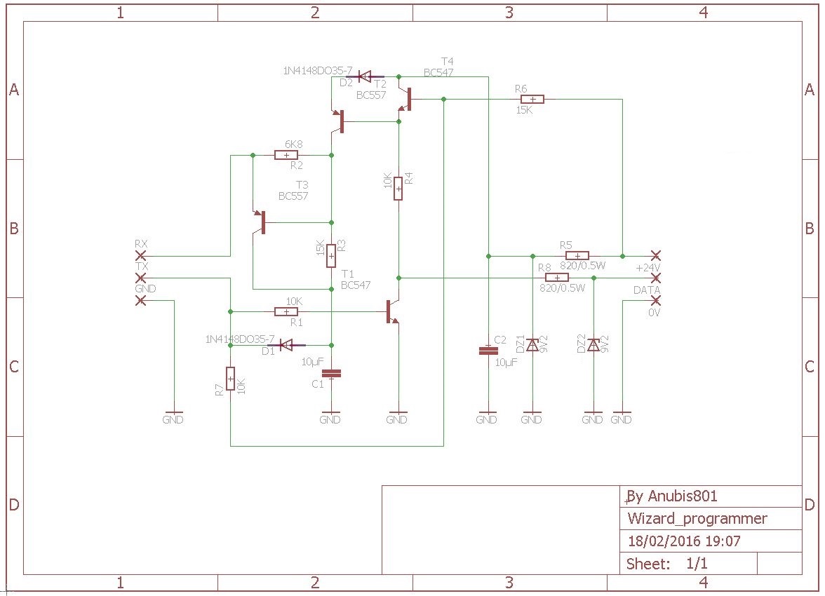
Is there any software to configure this remote?
Will a homemade programmer (assembled for newVSI) based on FT232 work with it?
badthumbs wrote:
There is an "EGIS" controller installed! Looks like it:
According to the posts I followed in this forum I need the pg drives technology mobility pc programmer as manufacturer edition
along with the self-soldered cable to change or adjust anything at all.
woodygb wrote:NO .... You need Dwiz-Adapt or a home brewed interface plus the Wizard software.
viewtopic.php?t=4095
7Gluk wrote:woodygb wrote:NO .... You need Dwiz-Adapt or a home brewed interface plus the Wizard software.
viewtopic.php?t=4095
Is it the same FT232 with signal level converter (about 10V), as i understand?
Return to Everything Powerchair
Users browsing this forum: jefferso, slomobile and 306 guests